PCB design and programming of the control unit for testing condoms V2.0

Project Details

My picture

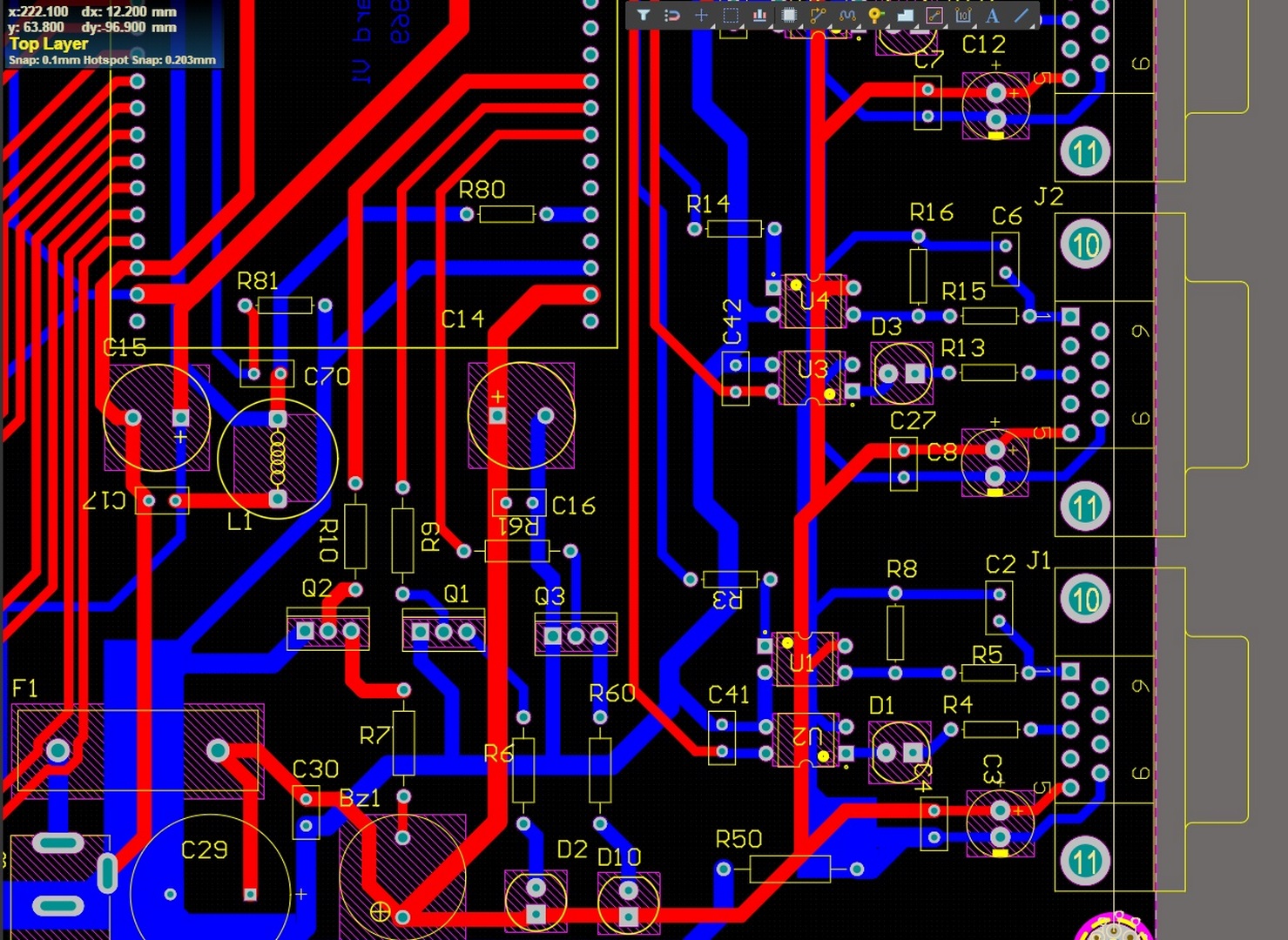
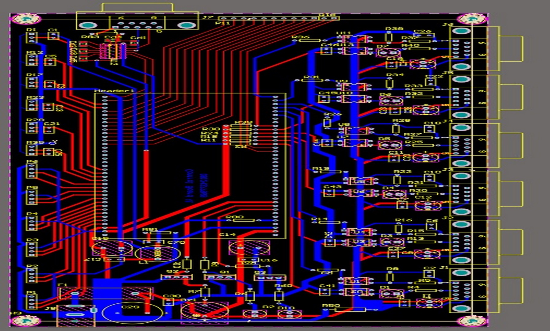
In this project, the PCB design and electronic board schematics of the control unit for testing condoms were created. In addition, the programming of this PCB was carried out in the C/C++ language in the Keil µVision software programming environment. In condom manufacturing factories, it is necessary to test condoms for the absence of holes after initial production. This test is carried out with an electronic testing device or ET. The basis of this device is to create a high-voltage circuit. If the condom has a hole, a short circuit occurs in the circuit and the device rejects the condom.

This control system uses a ready-made header based on the ARM-NXP LPC1788 microprocessor. The central controller communicates with the high voltage drivers via DB9 terminals.

In the figures below, various parts of the schematic and PCB related to this project are shown.

My picture
My picture
My picture
My picture
My picture
Download Summary

Some Cool Title

The central processor of the control unit in this project is ARM-NXP LPC1788.

My picture
My picture
My picture
My picture
My picture
My picture