PCB design of a user interface board for sanitary condom testing device

Project Details

My picture

In this project, the PCB design and electronic board schematics of the user interface for the test device for condoms were created. An interface monitoring board was designed and built for the sanitary condom test device. This monitoring board serves as the device's user interface (UI) and, in addition to displaying various device parameters, can also send operator commands to the central control system. In condom manufacturing factories, it is necessary to test condoms for the absence of holes after initial production. This test is carried out with an electronic testing device or ET. The basis of this device is to create a high-voltage circuit. If the condom has a hole, a short circuit occurs in the circuit and the device rejects the condom.

The interface board is in direct contact with the device controller and displays the most important parameters of the device at all times.

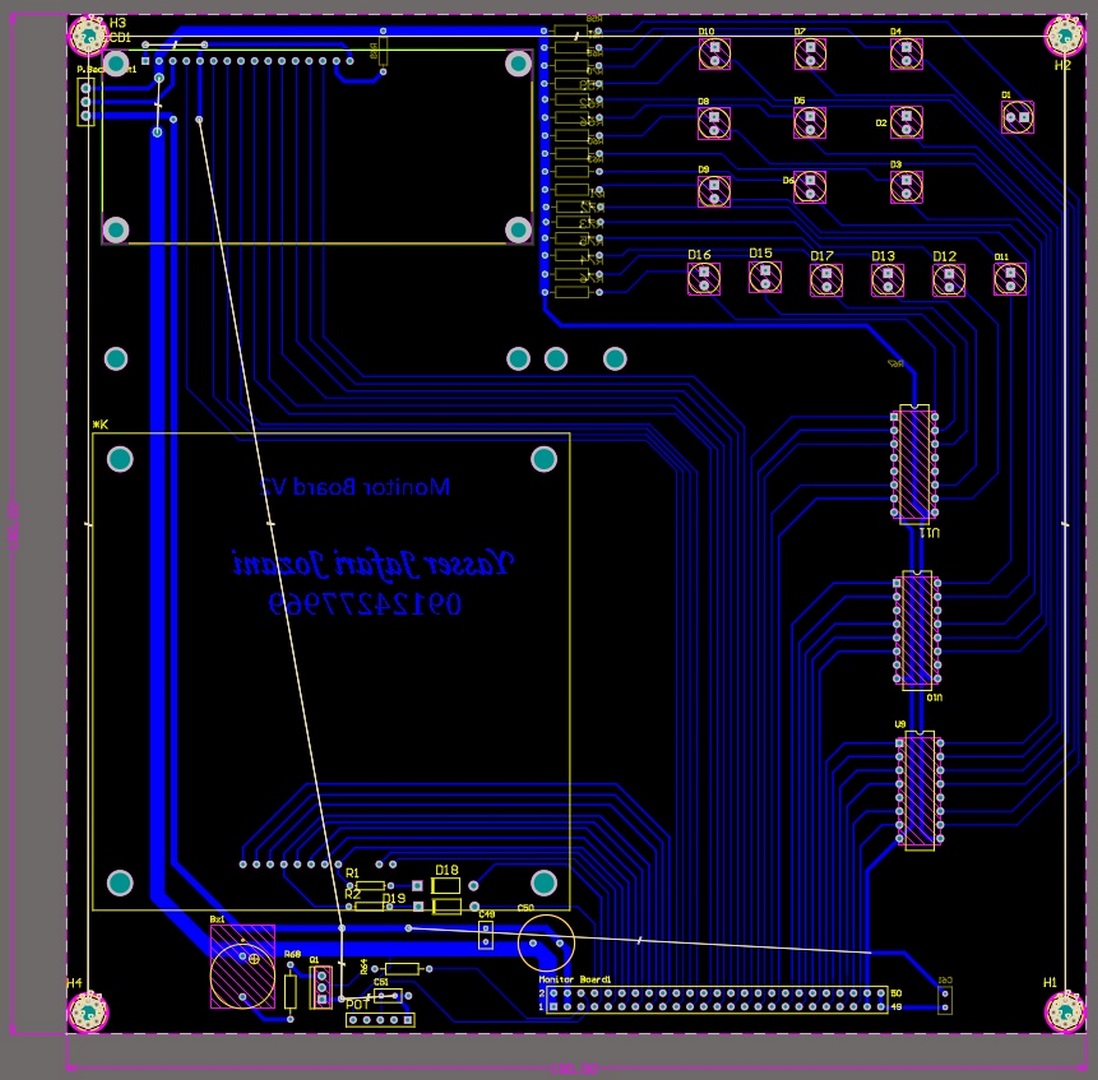
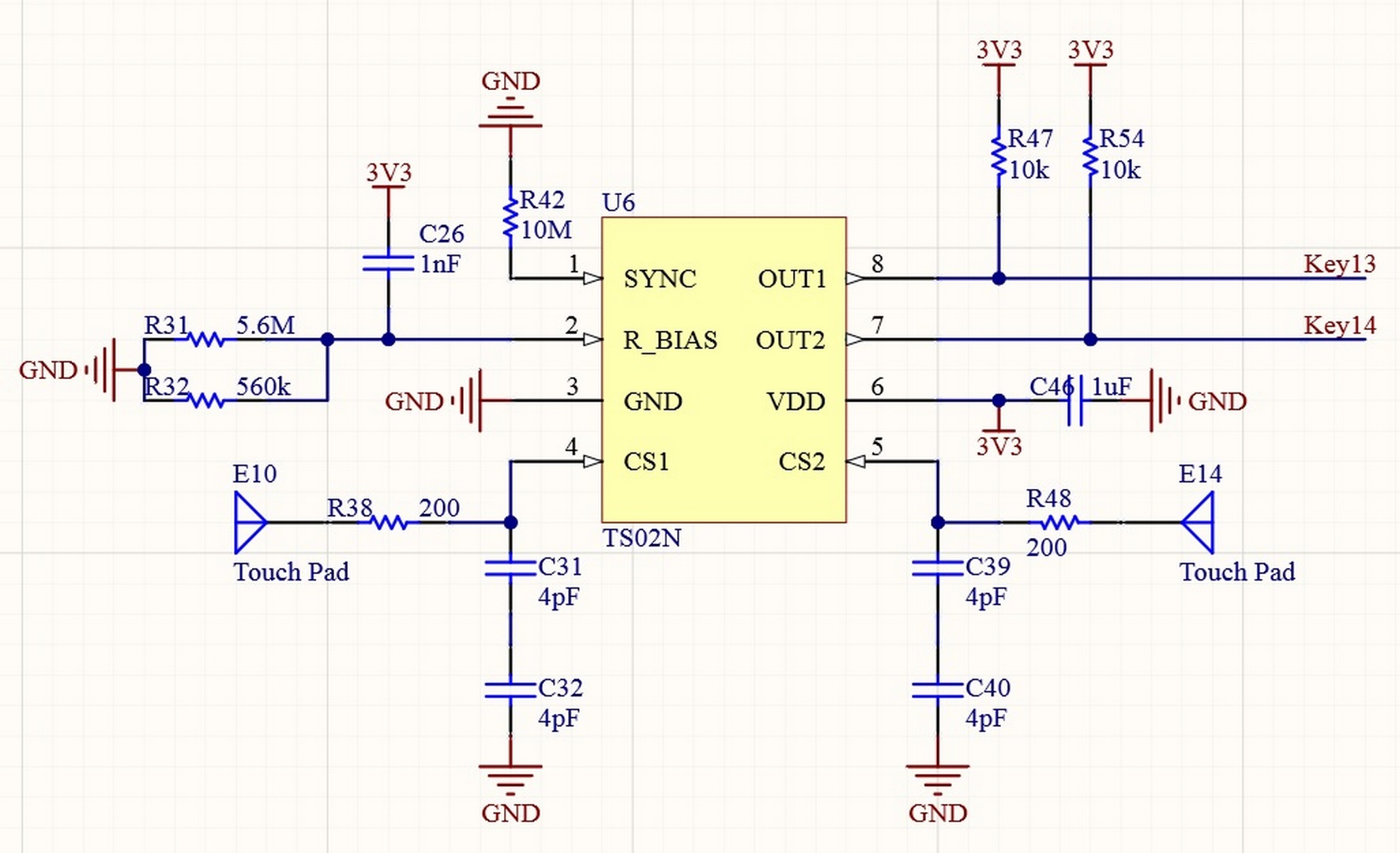
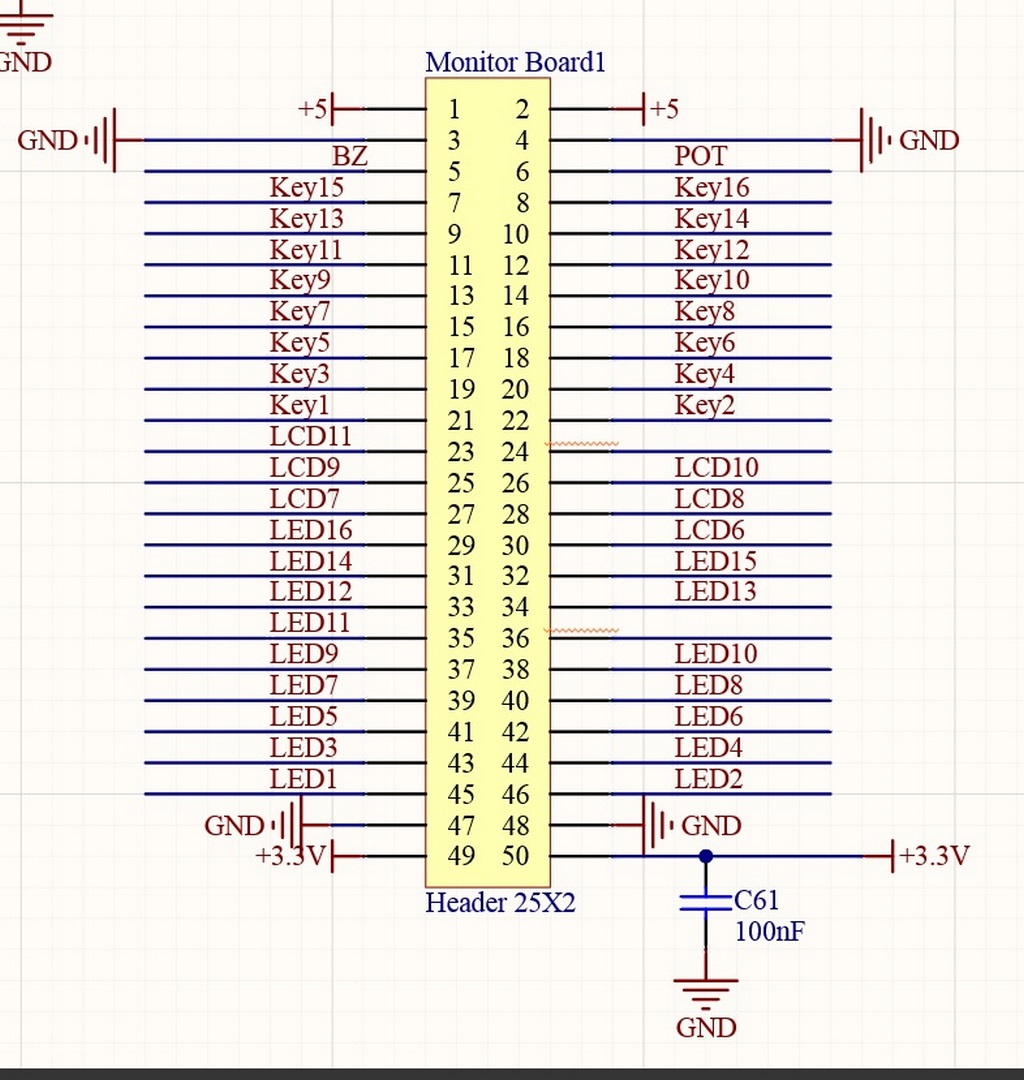
In the figures below, various parts of the schematic and PCB related to this project are shown.

My picture
My picture
My picture
Download Summary

Some Cool Title

In the course of the project for the condom testing device, the interface panel was changed and revised several times.

My picture
My picture
My picture
My picture

The following videos show the function of the interface panel of the condom test device.