Design and manufacture of 2 kV high pot device for the sanitary condom tester project V1.0

Project Details

My picture

In condom manufacturing factories, it is necessary to test condoms for the absence of holes after initial production. This test is carried out with an electronic testing device or ET. The basis of this device is to create a high-voltage circuit. If the condom has a hole, a short circuit occurs in the circuit and the device rejects the condom.

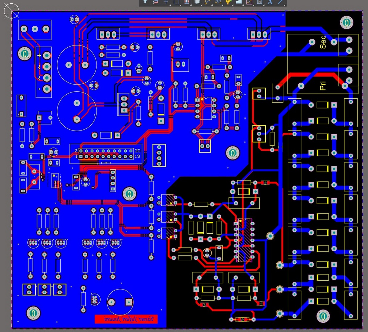
This 2 kV high pot device was designed and built for the research and development phase of the project to develop and manufacture sanitary condom testers.

Below you can see photos of this device in the research and development phase.

My picture
My picture
My picture
Download Summary

Some Cool Title

The central processor of the control unit in this High Pot system is an ARM-STM32F030F4P6.

My picture
My picture

The following videos explain how this device works.