PCB design of a 12.5 kV high pot device for the sanitary condom tester project V5.1

Project Details

My picture

In this project, PCB design and electronic board schematics of 12.5 kV high pot device has been done. In condom manufacturing factories, it is necessary to test condoms for the absence of holes after initial production. This test is carried out with an electronic testing device or ET. The basis of this device is to create a high-voltage circuit. If the condom has a hole, a short circuit occurs in the circuit and the device rejects the condom.

This 12.5 kV high pot device was designed and built for the research and development phase of the project to develop and manufacture condom testers.

This high-voltage device is able to detect holes on condoms in three areas:

1-Holes in the first area (the hole is in the upper third of the condom)

2-Holes in the second area (the hole is in the middle third of the condom)

3-Holes in the third area (the hole is in the bottom third of the condom)

In this version of the high voltage system design, it was decided to build a separate high voltage system for each area on the mandrel. Since we perform high voltage tests in two stages in the ET device and three areas with different voltages are tested in each stage, 6 high pot packages were produced in this project.

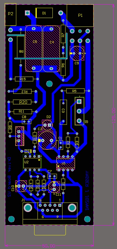
In the figures below, various parts of the PCB related to this project are shown.

My picture
My picture
My picture
Download Summary

Some Cool Title

In this high-voltage system, high-speed optocouplers are used to protect the pulses caused by the detection of holes in the condom.

My picture
My picture
My picture